欢迎登录磁奇电子官方网站!! 请使用IE9以上的浏览器,其它浏览器请使用兼容模式,否则显示不正常。如显示不正常请使用兼容模式和调整缩放倍数!!
咨询服务热线:
021-6112 6882
首页
HOME
关于我们
ABOUT US
产品中心
PRODUCT CENTER
产品定制
PRODUCT CUSTOMIZATION
联系我们
CONTACT US
YM5135FRT频率/转速比值仪
产品介绍
DESCRIPTION
应用
APPLICATION
返回列表
RETURN
常见问题
Q&A
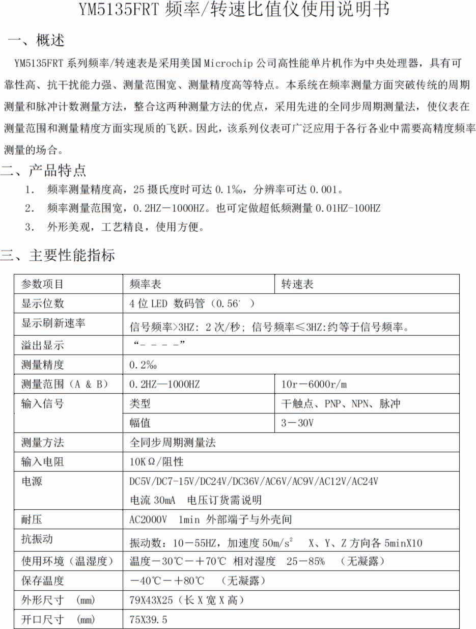
产品详情
***************************************************************************************************************************
产品应用
工业领域
工业领域
各类工业生产需要的仪器仪表,采集模块,传感器等。
农业领域
农业领域
实时检测各种参数,实时显示、监测、控制、预警等功能
商业领域
商业领域
各类商业场所实时检测各种数据参数,实时显示、监测、控制报警等
机器配套
机器配套
根据不同需求定制各类仪表、控制器、传感器。
仓储领域
仓储领域
实时检测各种参数,实时显示、监测、控制、预警等功能
特种机械仪表
特种机械仪表
加装改造特种设备机械仪表,更精准,更智能。